The type of user your application authenticates as determines what content it can access and what actions it can take. Which user type you get depends on the application type you create and the authentication method you choose.Documentation Index
Fetch the complete documentation index at: https://developer.box.com/llms.txt
Use this file to discover all available pages before exploring further.
User types at a glance
| User type | Has login credentials? | How it’s created | Visible in Admin Console? | Best for |
|---|---|---|---|---|
| Managed User | はい | Provisioned by enterprise | はい | Employees with licensed Box accounts |
| External User | はい | Has an existing Box account (personal or another enterprise) | Yes, External Users tab (External Users filter) | Cross-enterprise or free-account collaboration |
| Unmanaged User | はい | Self-provisioned using a managed domain email | Yes, External Users tab (Unmanaged Users filter) | Domain users outside enterprise control |
| サービスアカウント | No (API only) | Auto-generated when a server-auth app is authorized | Content Manager only | Server-to-server integrations, content owned by the app |
| App User | No (API only) | Created by a Service Account using the API | Yes (Users & Groups + Content Manager) | Per-user content isolation without Box accounts |
Admin and Co-Admin are roles assigned to Managed Users, not separate user
types. See Admin and Co-Admin roles below.
Admin and Co-Admin Roles
Admin and Co-Admin are roles that can be assigned to Managed Users, not separate user types. A user must first be a Managed User before they can be given either role. Managed Users with the Admin or Co-Admin role can directly manage the Box enterprise through the Admin Console and can perform actions unavailable to other users, such as managing security policies, running reports, and configuring integrations.Some applications require Admin-level permissions to operate. For example, a
security application that monitors enterprise events needs an Admin
or a Co-Admin with reporting permissions.
管理対象ユーザー
Managed Users belong to your enterprise and consume a standard Box license. Each enterprise has a unique enterprise ID, and all Managed Users share that ID. They typically (but don’t always) share the same email domain.外部ユーザー
External Users are collaborators from outside your organization — Box users whose accounts were not created from within your Admin Console and whose email addresses are not associated with your managed domain. They may belong to a different enterprise entirely, or they may have a free personal Box account with no enterprise affiliation at all. While Admins cannot manage External Users’ account settings or the content they own, they can manage their collaborations — including granting or revoking access to your enterprise’s content at any time. External Users appear in the Admin Console under the Users & Groups > External Users tab. An Admin can invite them to become Managed Users in your organization, provided they are not already part of another Box enterprise.Unmanaged Users
Unmanaged Users are Box users who:- Have unlicensed and unpaid personal Box service accounts that are acquired independently of an Admin or Co-admin and that do not belong to your Box organization.
- Possess email addresses from your domain or verified domains (domains owned or controlled by your organization).
サービスアカウント
A Service Account is a programmatic user that represents your application in the Box enterprise. It authenticates server-to-server without login credentials, making it ideal for backend integrations and automated workflows.
使用するタイミング
- Content migration: Move content between on-premises systems and the cloud
- Event monitoring: Watch enterprise events for compliance or to trigger workflows
- Content distribution: Upload and share files with users regardless of their authentication status
- System integrations: Connect on-premises systems and devices to Box
- Content archiving: Store infrequently accessed content
作成
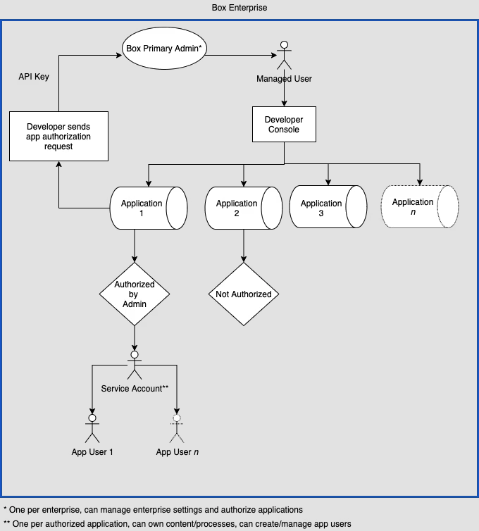
A Service Account is automatically generated when an Admin authorizes your JWT or CCG application in the Admin Console. You don’t create it manually. Box assigns the Service Account an email address in the format:AutomationUser_AppServiceID_RandomString@boxdevedition.com
For example: AutomationUser_123456_6jCo6Pqwo@boxdevedition.com. The number
between the underscores is the Service ID, which matches the ID in your
app’s Developer Console URL
(for example, https://example.app.box.com/developers/console/app/123456).
You can find the Service Account email on the General tab of your app in
the Developer Console.

Viewing content
Only Primary Admins can view a Service Account’s content. To do this:- Open the Content Manager in the Admin Console.
- Search for the application name.
- Right-click the result and select Log in to user’s account.
Co-Admins can’t log in as a Service Account. This mirrors how Co-Admins
can’t manage each other.
Permissions and collaboration
The API endpoints a Service Account can call are determined by the scopes configured in the Developer Console. With the right scopes, a Service Account can perform Admin-level actions. A Service Account has its own folder tree, which starts empty. To give it access to existing content:- By email: Invite the Service Account using its assigned email address, just as you would invite any other collaborator.
- By API: Use the create collaboration endpoint with the Service Account’s user ID (returned by the get current user endpoint).
space_amount parameter.
App User
An App User is a programmatic user that your Service Account creates through the API. Like Service Accounts, App Users don’t have login credentials and can only interact with Box through your application. Each App User gets their own folder tree, giving you per-user content isolation. App Users are tied to the application that created them and can’t be transferred to another application.使用するタイミング
- Customer portals: Give clients or patients a place to access and store sensitive documents without needing a Box account.
- Vendor portals: Distribute content like price lists, contracts, and marketing materials to partners, organized by vendor tier.
- Branded applications: Build customer-facing features with per-user permissions, auditing, and reporting — especially valuable for regulated industries like financial services and healthcare.
- Identity mapping: Map users from your own identity provider (like Auth0 or Okta) to individual Box user accounts.
作成
Prerequisites: You need a JWT or CCG application that has been authorized in the Admin Console, which gives you a Service Account. To create an App User, use the Service Account’s access token to call the create user endpoint. Set theis_platform_access_only body
parameter to true — otherwise, a Managed User is created instead.
Box assigns each App User an email address in the format:
AppUser_AppServiceID_RandomString@boxdevedition.com
For step-by-step instructions and code samples, see
Create an App User.
Viewing content
App Users are visible in two places in the Admin Console:- Users & Groups tab: Use the view options button, then filter by Role > App Users.

- Content Manager: Search for the App User by name or email to browse their folder tree.
Permissions and collaboration
App Users can’t see the Service Account’s folder tree or any other content unless you explicitly add them as a collaborator. Each App User has their own folder tree, which starts empty. To give an App User access to content:- By email: Invite the App User using their assigned email address.
- By API: Use the create collaboration endpoint with the App User’s ID and an access token for a user who already has access to the target content.
Service Account vs. App User: which do you need?
Use this decision guide to pick the right approach for your application:| Question | If yes… |
|---|---|
| Does your app need to own and manage content without tying it to individual users? | Use a Service Account as the content owner. |
| Do you need per-user content isolation (each user has their own files)? | Create an App User for each user. |
| Are your users transient, but the content needs to persist? | Use a Service Account to own the content. |
| Do you want to map users from your own identity provider to Box? | Create an App User for each identity. |
| Is this a system-to-system integration with no end-user interaction? | Use the Service Account directly. |
As-User
If you use OAuth 2.0, JWT, or CCG authentication, you can makeas-user
calls to act on behalf of another user. Even though your application
originally authenticated as yourself or as a Service Account, subsequent
calls can impersonate a different user.
This is useful for automating administrative tasks like folder reorganization
or employee provisioning. To enable as-user calls, turn on the appropriate
scope in the Developer Console.

